山东医保局宣布:4月1日起山东试管婴儿费用,医保买单!
对于不孕不育夫妻来说,辅助生殖技术是不孕家庭的最后稻草,但背后高昂的治疗费用,却成为了一道难以逾越的门槛。近年来,国家也开始推迟一系列优惠政策。山东省就在国家医保局的积极引领下,将辅助生殖技术纳入医保报销范围。
根据山东省医保局发布的《关于部分医疗服务项目价格及医保支付政策的通知》规定,自2024年4月1日起,“不孕不育门诊辅助生殖技术治疗”已被正式纳入我市的门诊慢特病病种管理范畴。下面是详细情况!

图片来源:山东省医疗保障局
政策解读
◆◆医疗服务项目价格
根据国家印发的立项指南,规范整合我省现行辅助生殖类医疗服务价格项目,设立12项,修订1项,停用8项。
定价形式由市场调节价调整为政府指导价,主要采取“服务项目+专用耗材”分开计价的收费方式。驻济省(部)属医疗机构按文件公布的项目价格执行。
◆◆参与报销辅助生殖医疗服务项目
1.取卵术
2.胚胎培养
3.组织/体液/细胞冷冻(辅助生殖)
4.胚胎移植
5.未成熟卵体外成熟培养
6.胚胎辅助孵化
7.组织、细胞活检(辅助生殖)
8.人工授精/阴道内人工授精
9.精子优选处理
10.取精术
11.单精子注射
◆◆报销范围
职工基本医疗保险、城乡居民基本医疗保险(包含城镇居民医保和新农合),皆可报销。
◆◆医保支付政策
1.文件公布的12个辅助生殖类医疗服务项目,有11个项目新纳入医保支付。纳入基本医保基金支付范围的医疗服务项目,医保个人先行自付比例20%。
2.治疗性辅助生殖费用限门诊支付,支付待遇参照各统筹区门诊慢特病政策执行。各统筹区可根据医保基金承受能力合理设定年度最高支付限额。
3.符合参保人员需在定点医疗机构就诊,非定点医疗机构发生的费用医保基金不予支付。
◆◆执行时间
2024年4月1日起施行。
注意:
1.各统筹区可根据医保基金承受能力合理设定年度最高支付限额。
2.基本医保报销后,个人负担的合规医疗费用纳入职工大额医疗费补助或居民大病保险。有条件的市可将治疗性辅助生殖费用纳入定制型商业医疗保险赔付范围。
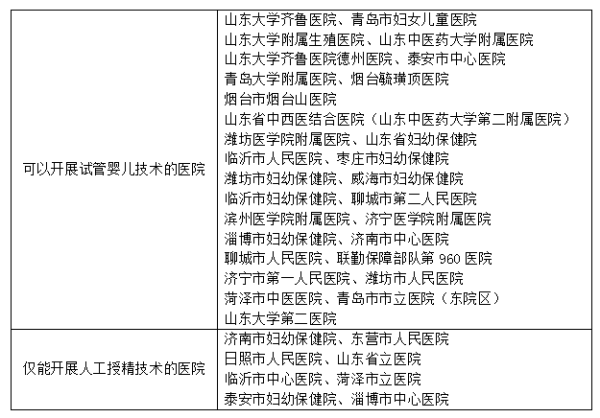
◆◆医疗定点机构
国家卫生健康委官方网站公布的《经批准开展人类辅助生殖技术的医疗机构名单》(截至2023年12月31日),山东省共有37家机构可以提供辅助生殖技术,具体名单如下:

◆◆不孕不育门诊部分技术治疗认定标准
1.经二级及以上定点医疗机构诊断为不孕不育症。
2.在经卫生健康部门批准开展人类辅助生殖技术的定点医疗机构开展辅助生殖治疗。
2024年山东省试管婴儿费用收费情况
在山东省,辅助生殖技术的收费因技术不同而有所区别。具体来说,人工授精的费用最低,而第三代试管婴儿的费用则相对较高。详细费用如下:
在山东省,辅助生殖助孕的费用范围在2万到10万之间。其中,人工授精的费用大约在5千到2万之间,第一代试管婴儿的费用大约在3万到4万之间,第二代试管婴儿的费用大约在3万到6万之间,而第三代试管婴儿的费用则在8万到10万之间。需要注意的是,具体的费用会因个人情况而有所变化。
山东省将辅助生殖技术纳入医保,在很大程度上缓解了不孕不育夫妻的经济压力。当然在上述政策解读中,也提到了在山东不同地区的具体规定可能存在差异,有生育需求的夫妻建议还是到医院或机构提前咨询了解。当然,还未推出相关政策的地区不要着急,请保持密切关注后续动态!
参考政策: